在智能制造快速发展的今天,轻型物料(如3C零部件、卫浴配件、小型家电组件等)的高频存储与精准转运,已成为制约生产效率的关键环节。传统设备作业间隙长、衔接不畅,难以满足现代化生产线“快节奏、高精度、低损耗”的要求。
浙江华工赛百聚焦一套高效智能仓储物流解决方案 —— 高速双工位堆垛机 + 双翼提升机联动系统,并结合厦门TCK客户装配线智能物流项目的实际应用,解析其打造的 “黄金组合” 如何破解轻型物料高频转运难题。
一、核心技术:双工位+双翼,无缝联动
该系统的核心在于“双工位并行作业+双翼同步转运”,打破传统单设备作业流程,实现“存取-提升-转运”全链路无缝衔接。
高速双工位堆垛机:并行作业,消除空程等待
传统堆垛机需依次完成“取料-送料-返程”,而双工位堆垛机搭载两个独立载货工位,支持同步作业:一个工位取料时,另一个工位同时送料,彻底消除空程等待,作业效率提升40%以上。采用矢量变频控制+激光定位技术,水平速度可达240m/min,定位精度达毫米级,适配760×560×470mm(含载具)物料尺寸,载重60kg,兼顾高效与安全。

双翼提升机:双向同步,打通垂直转运瓶颈
传统单翼提升机需等待返程,而双翼提升机采用一体式钢结构,两侧独立提升组件可同步运行:一侧将物料送至上楼,另一侧将空托盘或成品送下,实现“双向闭环转运”。提升速度达150m/min,水平输送速度40m/min,效率可达350托/小时,完美匹配堆垛机高频作业节奏。

二、系统构成:四大模块,全流程智能管控
作为系统的“执行核心”,包含两台核心设备,精准匹配轻型物料作业需求:
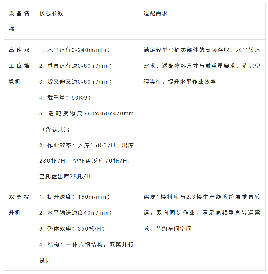
(1)高速双工位堆垛机:核心参数贴合厦门TCK项目实际应用,水平运行速度0-240m/min,垂直运行速度0-60m/min,货叉伸叉速度0-60m/min,载重量60KG,适配760x560x470(含载具)的货物尺寸,整体满足入库150托/H;
(2)双翼提升机:提升速度150m/min,水平输送速度40m/min,整体效率350托/H,采用双翼并行设计,负责上下层物料的垂直转运,衔接堆垛机与生产线,打通垂直转运的“最后一米”,其一体式钢结构设计不仅提升了设备稳定性,更有效节约了车间占地面积。
(3)智能控制系统:系统的“指挥中枢”,采用PLC可编程逻辑控制器+WMS仓储管理系统+WCS监控调度系统的三重联动设计,实现全流程智能管控:
WMS仓储管理系统:实现库存可视化管理,同时可与企业MES系统互联,实现全产线信息化管控;
WCS监控调度系统:实现“存取-提升”无缝衔接,支持远程监控、故障报警、参数调试等功能,确保系统稳定运行;
PLC控制器:精准控制堆垛机的水平、垂直、伸叉动作,以及提升机的双翼同步运行,同时支持手动、单机自动、联机自动三种操作模式,兼顾灵活性与自动化水平。
(4)辅助衔接组件
输送线:衔接堆垛机、提升机与生产线,实现物料的平稳过渡。
定位检测装置:包含激光测距传感器、光电传感器等,实时检测物料位置、设备运行状态,确保堆垛机取料、放料精准,提升机双翼同步运行,避免物料偏移、设备碰撞;
托盘整理装置:针对空托盘返库、出库需求,自动整理托盘位置,确保托盘精准对接堆垛机与提升机,提升作业效率,适配厦门TCK项目中空托盘的高频流转需求,同时可搭配拆叠盘机,实现托盘的自动化拆叠,进一步减少人工干预。
(5)安全防护系统
设备防护:堆垛机配备急停按钮、防碰撞传感器、货叉力矩限制保护、松绳检测等装置,提升机配备限速器、安全钳、断链保护、终端越位保护等装置,避免设备故障导致的安全隐患;
物料防护:输送线与堆垛机、提升机的衔接处设置缓冲装置,避免物料碰撞损耗;限位装置精准控制物料位置,防止物料滑落;
人员防护:设备运行区域设置安全围栏、警示灯,配备光电感应装置。

三、四大核心优势
✅ 高效并行,效率翻倍
双工位+双翼设计,消除等待时间,水平与垂直效率分别提升40%和1.5倍以上。
✅ 精准管控,损耗极低
毫米级定位+平稳运行,物料损耗率降至0.5%以下,适合精密件转运。
✅ 节能降耗,降本增效
变频调速+配重平衡,降低能耗;全自动化减少人工成本80%以上。
✅ 灵活适配,兼容多场景
支持多种物料规格、车间布局,可与AGV、MES等系统无缝对接,拓展性强。
四、实战案例-厦门TCK马桶装配线项目
(1)项目介绍:
厦门TCK(厦门市欧立通电子科技开发有限公司,专注于智能厨卫产品及感应电子技术的研发与生产,核心产品涵盖智能马桶、感应水龙头等)马桶装配线智能物流采购项目,核心需求是解决全智马桶、轻智马桶装配过程中,轻型零部件(载重量≤60KG,尺寸760x560x470mm,含载具)的高频存储、转运问题,要求实现“入库-存储-配料-出库-空托盘回收”全流程自动化,提升作业效率,降低人工干预,同时打通从来料、拆垛、检验、存储、输送到生产线的全链路智能管控。
(2)项目核心需求
物料需求:适配60KG载重量、760x560x470mm(含载具)的轻型马桶零部件,满足全智马桶与轻智马桶的装配配料需求;
效率需求:入库≥150托/H,出库≥280托/H,空托盘返库≥70托/H,空托盘出库≥38托/H,垂直转运效率≥300托/H;
智能需求:实现全流程自动化作业,支持与生产线、WMS、MES系统对接,实现库存可视化、作业可追溯,打通全流程物流自动化与产线信息化管控;
空间需求:适配车间多层布局,实现1楼料库与2/3楼生产线的跨层物料转运,节约车间占地面积。
(3)解决方案:高速双工位堆垛机+双翼提升机联动系统
针对项目需求,量身配置高速双工位堆垛机与双翼提升机联动系统,搭配智能控制系统与辅助衔接组件,构建全流程智能物流体系,具体配置与落地效果如下:
核心设备配置参数

(4)项目成果:
系统落地后,完美满足厦门TCK项目核心需求,成为智能马桶装配线“物流中枢”,实现四大核心价值:
1.效率达标:入库150托/H、出库280托/H等核心效率指标远超预期,双翼提升机垂直转运达350托/H,解决人工及单设备效率不足痛点,保障生产线连续作业。
2.智能管控:WMS+WCS+PLC三重联动,实现物料全流程自动化管控,库存可视化、作业可追溯,减少人工成本80%以上,与MES互联打通全产线信息化服务。
3.精准低耗:
毫米级定位精度,物料损耗率≤0.5%;变频与配重设计降低能耗,月省电费约1.2万元。
4.灵活适配:
可调整参数适配两种马桶配料需求,支持与AGV等设备无缝对接,预留生产线升级拓展空间。
五、赋能轻型物料智能转运,助力企业高效升级
在智能制造升级的大趋势下,轻型物料的高频存储转运,早已从“辅助环节”升级为“核心竞争力”。高速双工位堆垛机+双翼提升机联动系统,以“并行作业、精准管控、节能降耗、灵活适配”为核心优势,打破传统物流设备的效率瓶颈,完美适配3C、卫浴、小型家电等多个行业的轻型物料转运需求。
厦门TCK马桶装配线智能物流采购项目的成功落地,充分证明了这套系统的实战价值——不仅能满足高频次、高精度的作业需求,更能帮助企业降低运营成本、提升生产效率,实现物流环节的智能化、自动化升级。
未来,这套“黄金组合”将持续迭代,结合数字孪生、AI智能调度等前沿技术,进一步提升作业效率与智能化水平,为更多企业提供高效、智能、低成本的轻型物料存储转运解决方案,助力企业实现智能制造的全面升级。